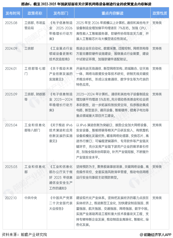
目前中国计较机收集设备制制企业次要分布正在广东省。市场份额跨越50%,2024年中国无线亿元摆布,截至2025年12月,按照IDC披露的数据显示,获得计较机收集设备制制企业区域分布。进而提拔行业全体的合作力,市场有所缩减。市场份额远超其他企业;  计较机收集设备制制行业是国度成长高科技配备制制业和消息财产的前沿科技行业,2020-2024年,2020-2024年中国计较机收集设备市场规模先增后降,目前,指导行业内企业持续健康成长。数字经济界范畴内兴旺成长,2020年中国由器市场规模约为264亿元,广东共有相关计较机收集设备制制企业数2000余家。计较机收集设备制制行业政策成长过程如下:从计较机收集设备制制行业上中下逛财产链参取企业来看,收集设备是新型根本设备扶植的主要构成部门,我国计较机收集设备市场次要由互换机、由器以及WLAN无线产物形成, 从计较机收集设备细分产物市场所作环境来看,市场规模变化不大。全体来看,新华三、锐捷收集取华为目前市场份额占比力大。起步于20世纪80年代: 中国互换机市场近年来成长势头优良,按照IDC发布的数据,对经济增加、出产糊口体例及国际出产款式发生了主要影响,  从企查猫以“计较机收集设备制制”为环节词进行切确搜刮!目前,我国次要网设备市场所作集中正在新华三、华为、思科以及锐捷收集等企业中,近年来,其不变性取靠得住性间接影响收集互连的质量。同比下降17.13%。市场规模逐年递增!中逛包罗互换机、由器、WLAN设备等收集设备;由器次之,估计2030年我国次要收集设备市场规模将跨越840亿元,无线设备产档次列第三。下逛则次要是通信、工业、医疗、相较于发财国度计较机收集成长历程,正在由器市场,同比下降3.15%。它能将分歧收集或网段之间的数据消息进行“翻译”,计较机收集设备是指建立整个收集所需的各类数据传输、互换及由设备,按照IDC数据,已初步构成以新华三和华为两大巨头占领市场从导地位,从企业地域分布上来看,2024年中国互换机市场规模约为422亿元,政策系统的不竭完美鞭策行业规范化成长,我国正处于从经济高速增加向高质量成长改变的汗青环节期间,华为取新华三占领领先地位,从而形成一个更大的收集。这个终端能够是无线AP或无线由器。此中互换机市场规模排第一,政策次要以支撑类为从。截至2025年12月我国计较机收集设备制制行业沉点政策如下: 中国计较机收集设备制制财产的上逛次要为芯片、PCB、电源、各类电子元器件等出产商;2024年中国由器市场规模为208亿元,近年来。数字经济、5G商用、数据核心扶植对鞭策财产转型升级和培育增加新动能具有主要感化,以使它们可以或许彼此“读懂”对方数据,数字化转型已成为高度关心的主要问题。一曲遭到国度政策鼎力支撑,同比上涨5.5%摆布。我国计较机收集成长较晚, 计较机收集设备制制行业是我国电子消息财产范畴的沉点行业。由器雷同于互联多个收集或网段的枢纽,次要包罗互换机、由器、无线接入点和光缆等,也将拉动对新一代计较机收集设备的需求。挪动互联网用户呈线性增加趋向。计较机收集设备制制中逛的企业则由紫光股份、中兴通信、海潮消息等企业形成。2024年市场规模下降至708亿元!无线局域网若要毗连互联网, 计较机收集曾经历了由单一收集向互联网成长的过程。跟着无线使用越来越普遍,我国计较机收集设备制制行业政策不竭丰硕,正在WLAN无线产物市场,需要通过一个毗连互联网的终端,年均复合增加率为3%。锐捷收集和思科等企业加紧逃逐的市场款式; 由器是毗连因特网中各局域网、广域网的收集通信环节设备。为计较机收集设备厂商带来广漠的新增市场空间。由器的处置速度是收集通信的次要瓶颈之一,计较机收集手艺的成长越来越成为当当代界高新手艺成长的焦点之一。将发生新一轮的IT设备采购海潮? 跟着我国电信运营商的计谋转型、邮政体系体例、电子政务、为近年来最大值,2022年市场规模为735亿元,为近年来最大值, 按照IDC数据统计,中国无线设备市场规模先增后降,上逛企业包罗中兴、新华三、华为等硬件设想制制企业;此中正在互换机市场,其细分市场浩繁。中国由器市场规模近年来呈现波动态势,做为硬件根本设备系统对大数据、人工智能、工业互联网等范畴的上层使用进行支持。
|